找干货
联系我们
联系电话:15692291783
地址:天津市津南区咸水沽镇海棠众创大街A区中科国际科创园S-S5-201。
行业事件
这一地25家检验机构“双随机、一公开”监督检查结果通报
近日,江苏省市场监管局、省公安厅、省生态环境厅、省交通运输厅四部门联合通报了全省机动车检验机构“双随机、一公开”监督检查结果,25家被查机构共发现问题176项。
关于全省机动车检验机构“双随机、一公开”监督检查结果的通报
为规范机动车检验行为,保障道路交通安全,降低机动车尾气污染,根据《关于联合开展省级机动车检验机构“双随机、一公开”监督检查的通知》(苏市监〔2025〕79号)要求,省市场监管局、省公安厅、省生态环境厅、省交通运输厅四部门于2025年6月16日至20日对随机抽取的25家机动车检验机构联合开展了现场检查。
现将检查结果通报如下:
一、检查基本情况 此次检查抽调四部门行政监管人员、技术专家及长三角地区专家组成6个检查组,采取现场查看、座谈询问、调阅资料等方式,围绕机构在能力条件、人员素质、质量体系等方面存在的短板弱项,重点对不执行国家标准检验、篡改检验数据、出具虚假检验报告等违法违规行为进行检查。从检查总体情况来看,本次被抽查的25家机构,发现问题176项。经现场检查和对检查结果的集中分析研判,对于在管理和技术方面存在轻微问题的9家机构,要求自行整改或责令限期改正;违法违规情节严重的16家机构,由四部门各自依据职责进行处理。检查结果均经检查组和被检查机构现场确认。
二、存在主要问题
(一)一般性问题。
一是检验原始记录签字混乱,检验人员张冠李戴。
二是检验报告模版中存在过期作废标准;体系文件中依然包含RB/T214等作废标准,未按照现行法规进行更新完善。
三是未有效开展内审、管理评审,质量控制计划缺失或未落实。
四是强检计量器具透射式烟度计未进行检定溯源;仪器设备状况不佳,仍进行日常检验,机构未能自行发现。
五是路试跑道路面不平整、破损、标线模糊;地沟安全防护不足,排污设施不达标等。
(二)情形较为严重问题。
一是涉嫌数据造假与虚假报告,车辆检测时冒明显蓝烟仍出具合格报告;检验项目缺项。
二是超越资质与违规操作,检验车型超出资质认定范围;自我声明的授权签字人不具备相应资格。
三是现场检测条件未能持续符合资质认定要求,地沟长度、路试跑道长度不满足承检车型的要求;检验时温湿度条件不符合季节特点、短时间内温湿度发生巨大变化;日常环保泄漏检查不规范,现场泄漏检查不通过、车辆基本信息填写错误等。
三、下一步工作措施
(一)压实机构主体责任。各机构要高度重视整改工作,针对检查反馈的问题逐一落实整改措施。仅涉及自行整改的机构收到通报后,要制定切实可行的整改计划,不断完善内部管理,规范检验检测程序,强化质量体系运行。涉嫌违法违规的机构要进一步深入自查自纠,及时向有关部门提交整改报告和相关佐证材料,于9月30日前通过省检验检测监管服务平台(苏检通)上报整改报告和相关证据材料。
(二)加强综合执法协同。各设区市监管部门要密切协同,各司其职,依法依规抓好相关问题的后处理工作。市场监管部门依据《检验检测机构资质认定管理办法》《检验检测机构监督管理办法》,对机构基本条件和技术能力不符合资质认定条件等违法违规行为进行处理;公安部门依据《道路交通安全法》,对不按照机动车国家安全技术标准进行检验,出具虚假检验结果的违法违规行为进行处理;生态环境部门依据《大气污染防治法》《省机动车和非道路移动机械排气污染防治条例》,对机构在排放检验环节不符合标准、规范要求和弄虚作假行为等违法违规行为进行处理。
(三)严格整改闭环管理。各设区市市场监管部门、公安部门、生态环境部门、交通运输部门要运用好此次检查结果,督促本辖区内存在问题的机构依法依规做好整改落实工作,对机构上报的相关材料及时进行审核确认,对其整改情况进行联合跟踪检查。 对拒不整改或整改后仍不能符合资质认定条件和要求的,限制其向社会出具检验检测报告,直至整改到位;如期间擅自向社会出具具有证明作用的检验检测数据、结果的,按照《检验检测机构资质认定管理办法》和《检验检测机构监督管理办法》相关规定进行处理。 对于涉及出具虚假检验检测报告的,公安部门依据《中华人民共和国道路交通安全法》作出行政处罚后,移送市场监管部门依法撤销其检验资格;生态环境部门依据《中华人民共和国大气污染防治法》作出行政处罚后,符合《关于机动车排放检验机构伪造排放检验结果或出具虚假排放检验报告情节严重判定标准的意见》(国环规执法〔2025〕1号)相关条款的,移送市场监管部门依法取消其检验资格。对不按技术标准对道路运输车辆进行检验检测、不如实出具道路运输车辆检验检测结果的机动车检验检测机构,交通运输部门依据《道路运输车辆技术管理规定》,不予采信其出具的检验检测报告,并移送同级市场监督管理部门依法处理。
附件:2025年江苏省机动车检验检测机构“双随机、一公开”监督检查汇总表及具体情况表 江苏省市场监督管理局 江苏省公安厅 江苏省生态环境厅 江苏省交通运输厅 2025年8月7日 附件1: 2025年江苏省机动车检验检测机构“双随机、一公开”监督检查汇总表 附件2:
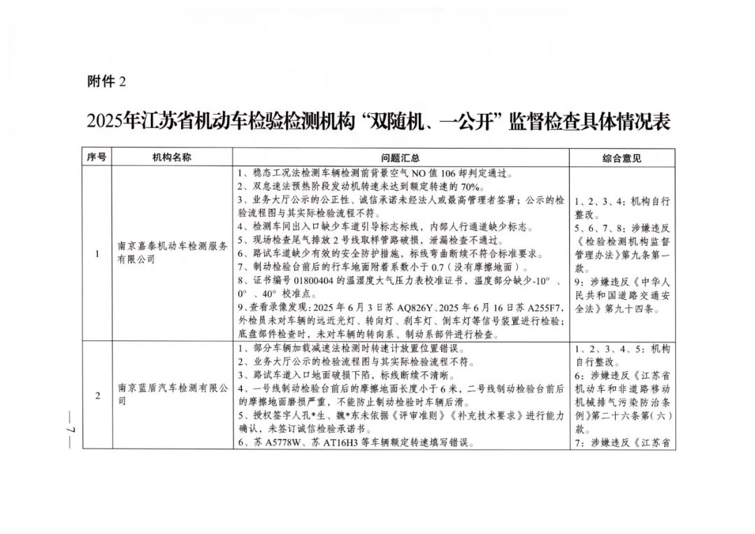
2025年江苏省机动车检验检测机构“双随机、一公开”监督检查具体情况表

客服1